Use the Bet Up Activity to Shine a Light on Your Product Strategy
Help your product team connect their work to company-wide goals.
On many product teams, people know the lofty goals that exist in their organization. And they also know what they’re working on day-to-day. But mapping the impact of that day-to-day work to overall business goals usually ends with a big question mark.
As a result, teams feel their work is disconnected, and individuals are left wondering how their work fits into their organization's mission. It’s difficult to build paths between day-to-day work and organizational goals, but if you don’t know what your strategy looks like in theory, you’re not in a position to change, optimize, or rebuild that strategy in practice.
As a product manager, you will most likely be tasked with prioritizing your team’s work. You play a massive role in helping your team connect their day-to-day outputs to the wider goals of your organization.
Running a Bet Up activity is one way to connect the dots between day-to-day work and big organizational goals.
Key takeaways
- Before changing your strategy, you need to know what it’s moving (or not).
- To do that, figure out which key metrics your team is driving and how those metrics map to company-wide goals.
- With the Bet Up activity, instead of working backward from the biggest goals, start with your team’s work and ladder up to give you a clearer picture of what is happening in your organization.
- You’ll also spot gaps where your team is building features that don’t connect to high-level outcomes.
The Bet Up activity explained
In the Bet Up activity, you bet up. Your starting point is reality—what the team is working on. This way, you can capture your strategy in practice and what assumptions your team is basing their work on.
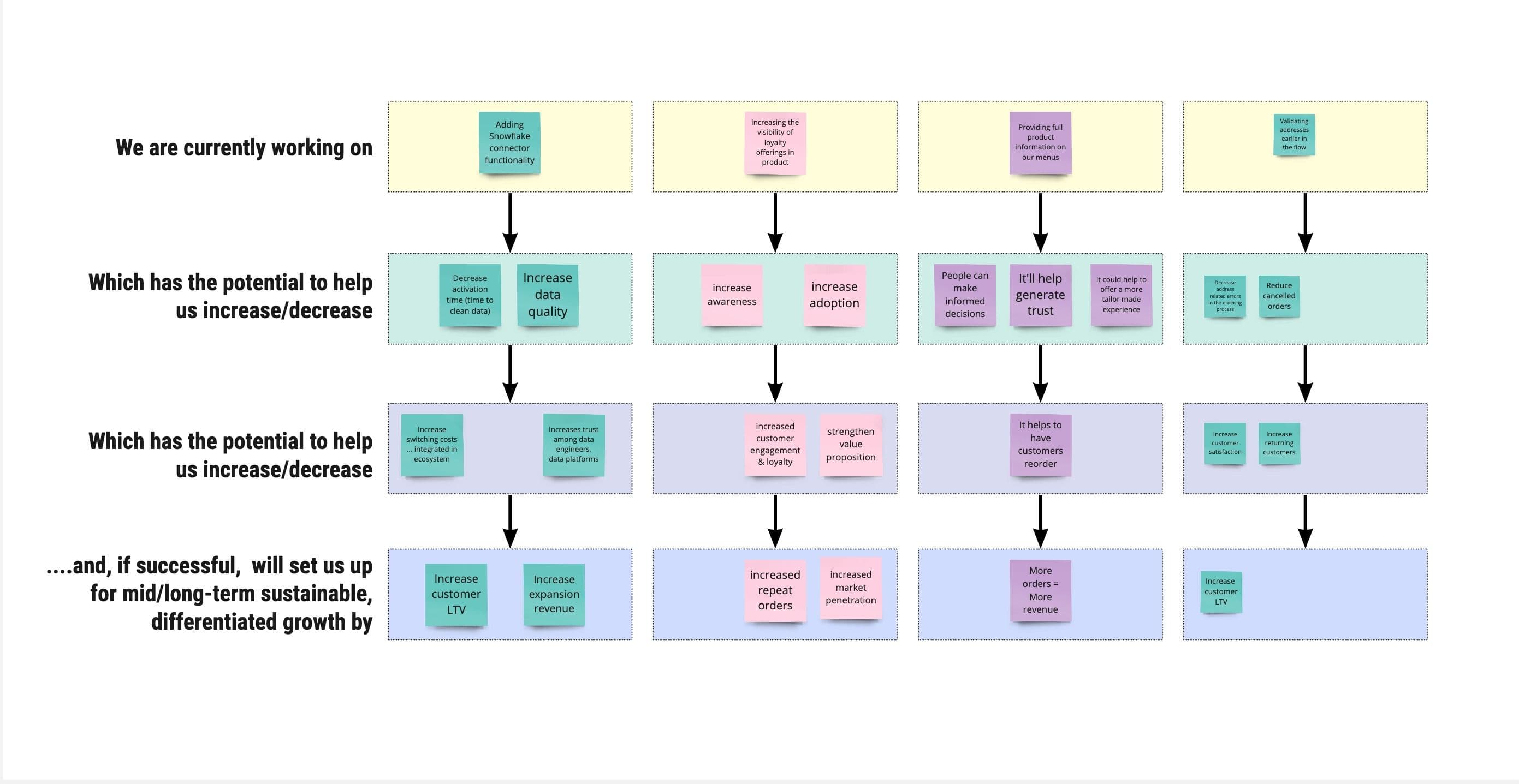
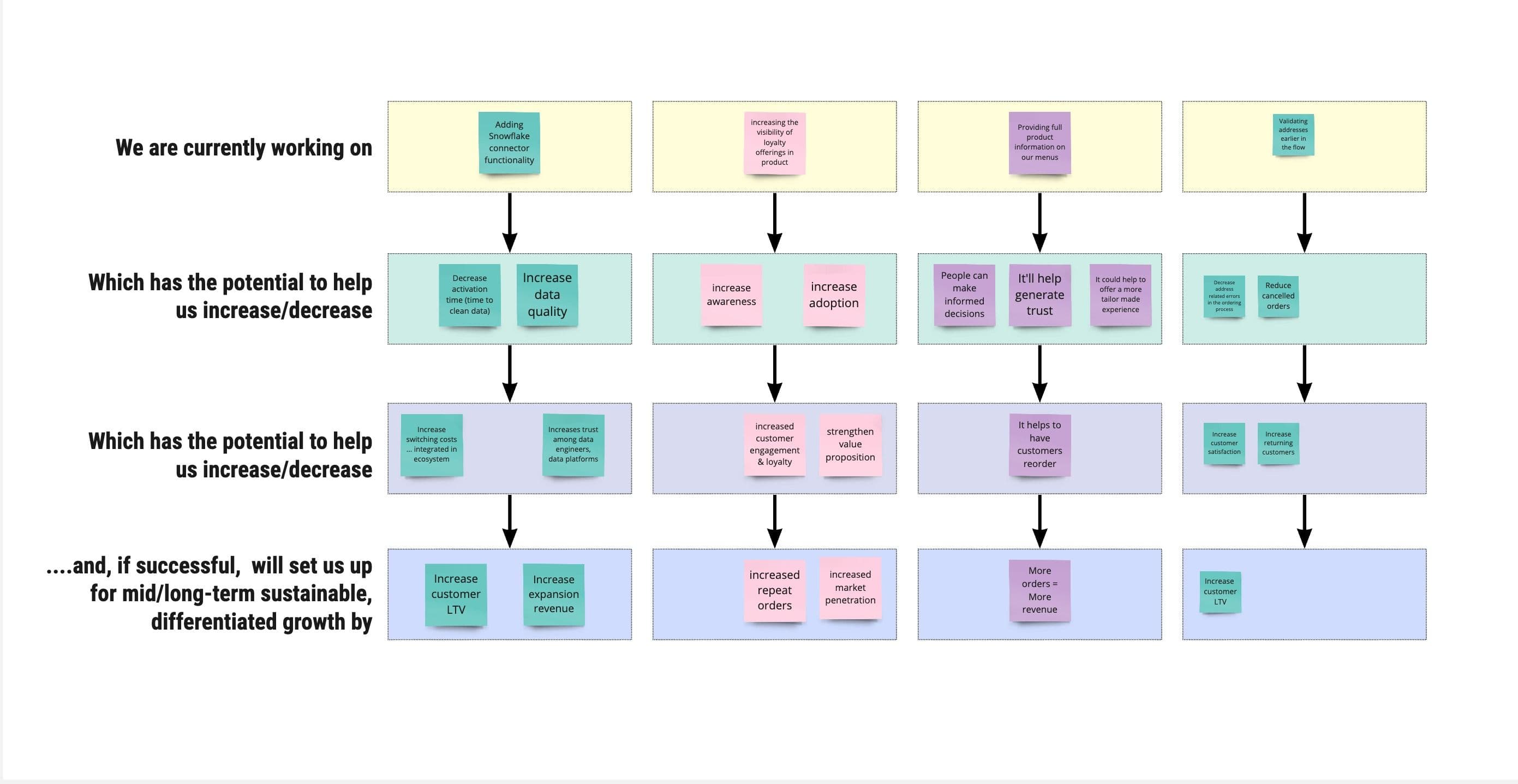
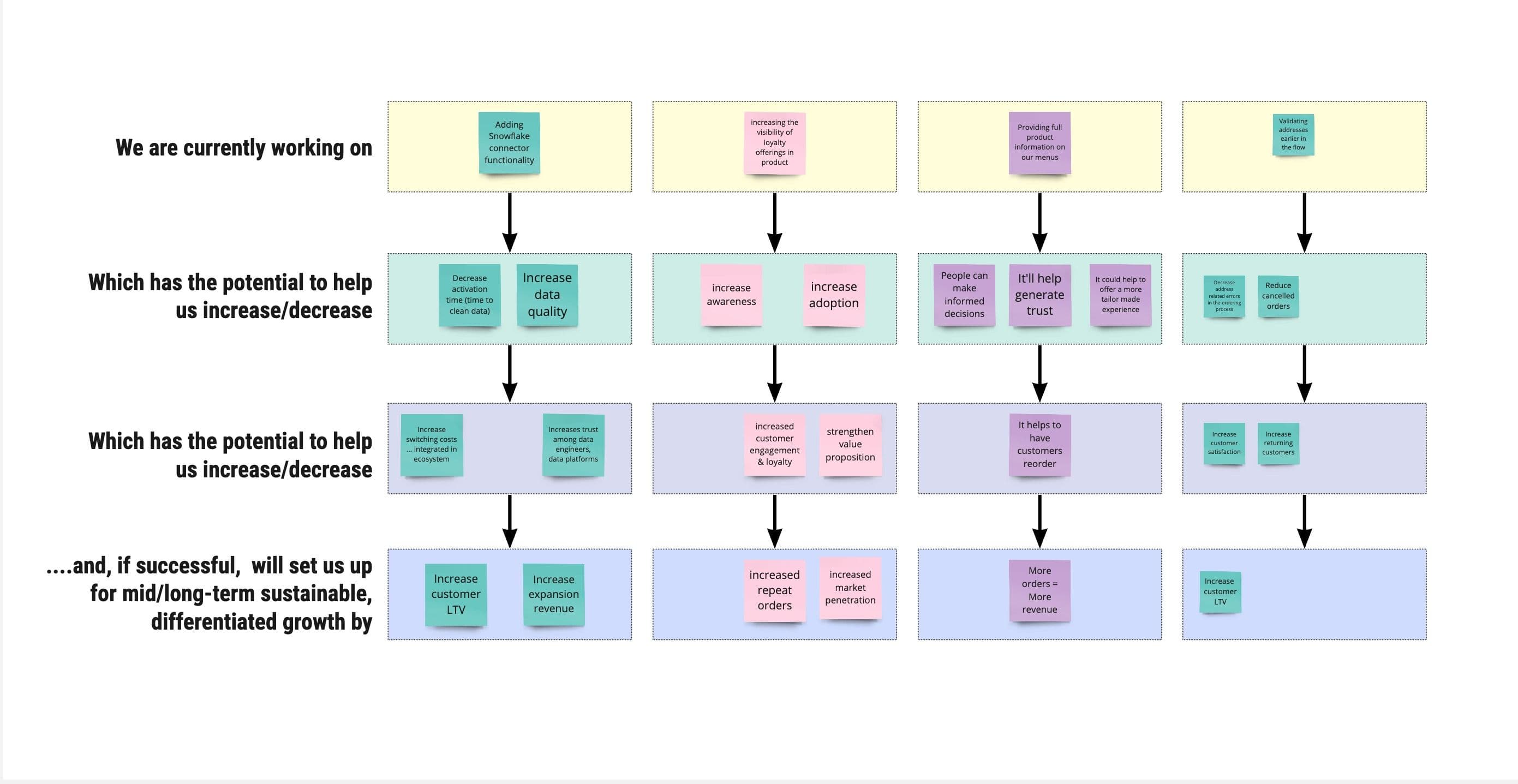
Here’s a sample of what the Bet Up activity looks like.

The Bet Up activity in action
First, guide your team up from “what we are currently working on” through the following prompts:
- We are currently working on…
- Which has the potential to help us increase/decrease…
- Which has the potential to help us increase/decrease…
- And, if successful, will set us up for mid- or long-term sustainable differentiated growth by…
You end up with an accurate driver tree that maps what your team is doing and what you’re expecting to achieve.
To change a strategy, you have to be generally aware of the beliefs that exist right now. So while you may not like what you learn in this activity, it will give you a jumping-off point to focus on revising the strategy. Once you’re aware of what is happening within your team, you’re in a good position to rework that strategy and define a North Star Metric.
Another benefit of Bet Up is it allows you to check how your team is measuring success. As a PM, you want your team to consider the levers they’re moving rather than the solutions they’re building.
Ideally, they should be able to trace their work to meaningful areas of impact. Bet Up helps you identify the gaps where that isn’t the case so you know where your strategy needs work.
How to run the Bet Up activity
Here’s a step-by-step guide to running a Bet Up activity in a workshop setting.
1. Divide attendees into small groups
Bet Up scales well. At Amplitude, we’ve even run this activity with around 100 people (about 20 teams). Start by dividing attendees into small groups based on the areas of the product they work on and provide everyone with a copy of the blank Miro template.

The Bet Up activity prompts
2. Define your work-in-progress
Ask the groups to pick two to three projects they’re working on within the one-week to one-month range. Get them to place those works-in-progress in the “we are currently working on” boxes.
Let’s say you’re working on a grocery delivery platform. Those works-in-progress might include:
- Validating addresses earlier in the flow
- Providing full product information on menus
3. Work down the prompts
Next, ask the groups to work down the template, using the prompts as a guide. Encourage them to include multiple relevant items—for instance, if they expect an effort to impact more than one thing.
Let’s look at a couple of examples. You can try coming up with your own answers for each prompt.
Example one
We are currently working on: Validating addresses earlier in the flow
Which has the potential to help us…
→ decrease address errors in the ordering process
→ decrease canceled orders
Which has the potential to help us…
→ increase customer satisfaction
→ increase returning customers
And, if successful, it sets us up for mid/long-term sustainable differentiated growth by: increasing customer lifetime value
Example two
We are currently working on: Providing full product information on menus
Which has the potential to help us…
→ Increase the number of people making informed decisions
→ Increase customer trust in our platform
Which has the potential to help us…
→ Increase the number of customers who reorder
And, if successful, it sets us up for mid/long-term sustainable differentiated growth by: generating more orders and revenue
4. Share results, discuss, and then group drivers together
To finish the activity, get everyone to share what they came up with and group the items into a driver tree to help you visualize your strategy.
Different groups will have different work items, but once you get to the second or third row, you’ll see a lot of convergence because they’re all working to move the same levers. Group similar drivers from across your teams and use them to build a driver tree for the whole company.

A driver tree to help you visualize your strategy
On one side, add the big outcomes you are trying to impact. If we use the grocery platform from our earlier example, that could be the number of orders.
The clusters of similar drivers form the middle of the tree. For instance, we might have “cart abandonment rate” broken down into “time to checkout” and “load times.” Connected to each of those drivers will be the work items that impact them (like adding more payment options).
Build better product strategies
Once you’ve used this activity to map out your current approach, you might find it’s time to rethink parts of your strategy. Many factors go into a product strategy, including your customers, growth plan, and competition. Amplitude’s one-page template will help with this next step.
Download our free product strategy template to get started.

Noorisingh Saini
Global Content Marketing Manager, Amplitude
Noorisingh Saini is a data-driven marketer managing global content marketing at Amplitude. Previously, she managed all customer identity content at Okta. Noorisingh graduated from Yale University with a degree in Cognitive Science.
More from Noorisingh




